來源:河北廣播電視臺冀時客戶端
責編:劉茜
時間:2022-04-20 17:16:42
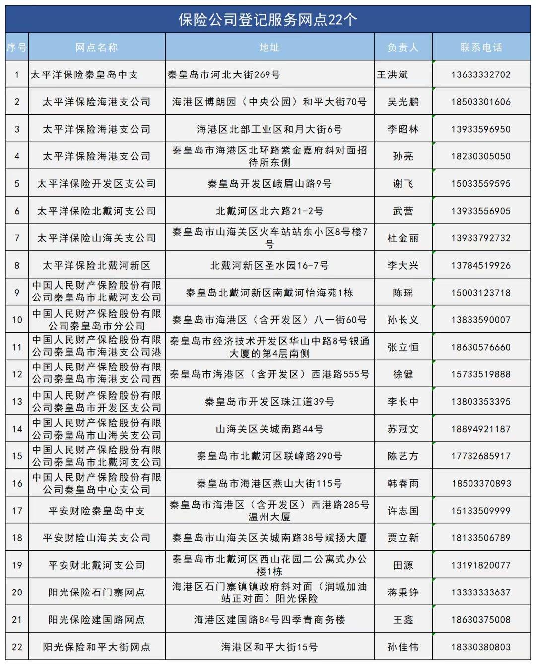
冀時客戶端報道(河北臺張志剛 趙永鑫)記者從秦皇島市公安局了解到,為確保5月1日順利開展電動自行車統一上牌工作,讓市民朋友“就近辦、便捷辦”,秦皇島市首批共設立電動自行車 ——固定登記服務網點115個、流動登記服務網點20個 。集中上牌時間為5月1日至10月31日、周一至周日的8點至19點。
其中城市區郵政登記服務網點33個、保險公司登記服務網點22個,撫寧區登記服務網點15個,青龍縣登記服務網點15個,昌黎縣登記服務網點15個,盧龍縣登記服務網點15個,另啟動20個流動登記服務網點。
公安部門提醒,請大家盡量選擇就近辦理,同時還將開通網上郵寄功能,群眾可以選擇在線辦理郵寄到家,減少現場等待環節。隨著工作的有序開展,秦皇島市還會繼續增加電動自行車登記服務網點。





