首頁 > 頭條
來源:河北廣播電視臺冀時客戶端
責編:郝蘊祺
時間:2022-04-24 20:49:10
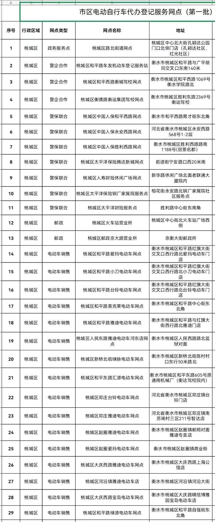
冀時客戶端報道(河北臺 王美中 熊瑛 李寶偉)《河北省電動自行車管理條例》將于2022年5月1日實施,為確保順利開展電動自行車集中登記工作,方便群眾“就近辦、便捷辦”,現將衡水市區電動自行車代辦登記服務網點(第一批)公布:
河北廣播電視臺概況 | 聯系我們 | 服務承諾 | 版權聲明 | 關于我們
地址:中國河北省石家莊市建華南大街100號 郵編:050031
冀ICP備13014932號-9 | 冀ICP備13014932號-32 | 互聯網新聞信息服務許可證編號:13120180001 | 信息網絡傳播視聽節目許可證0307211號
冀公網安備 13010802000382號
copyright ? 2022 河北廣播電視臺版權所有,未經授權禁止復制或鏡像